跳转到主要内容

注安技术考点5:安全防护措施


​考点 5:安全防护措施

安全防护措施包括防护装置、保护装置及其他补充安全保护措施。

1.防护装置:用于提供防护的物理屏障将人与危险隔离。

壳、罩、屏、门、盖、栅栏等结构和封闭式装置,用于提供保护的物理屏障,将人与危险隔离,为机器的组成部分

2.保护装置:通过自身的结构功能限制机器的某种危险。

联锁装置、双手操作式装置、能动装置、限制装置等。

3.补充保护:风险迭代以外的安全措施,如,急停按钮。

4.安全防护装置的一般要求

安全防护装置必须满足与其保护功能相适应的要求:

(1)满足安全防护装置的功能要求。

(2)构成元件及安装的抗破坏性。

(3)不应成为新的危险源。

(4)不应出现漏保护区。

(5)满足安全距离的要求。

(6)不影响机器的预定使用(不因安全装置增加操作难度)。

(7)遵循安全人机工程学原则。

(8)满足某些特殊工艺要求。

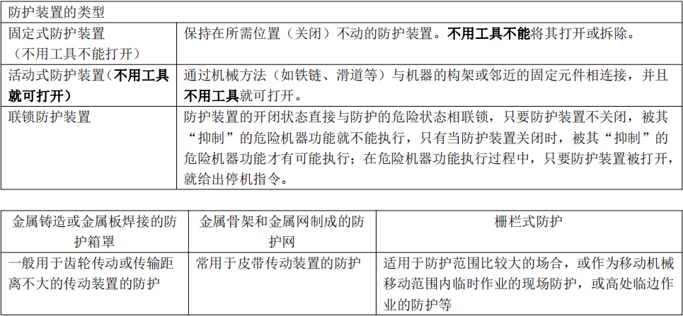
5.防护装置的类型 

1

6.防护装置的安全技术要求

除了满足安全防护装置的一般要求外,还应符合以下要求:

(1)防护装置应设置在进入危险区的唯一通道上,防护结构体不应出现漏保护区,并满足安全距离的要求,使人不可能越过或绕过防护装置接触危险。

(2)固定防护装置应采用永久固定(如焊接等)或借助紧固件(如螺钉、螺栓等)方式固定,若不用工具(或专用工具)不可能拆除或打开。

(3)活动防护装置或防护装置的活动体打开时,尽可能与被防护的机械借助铰链或导链保持连接,防止挪开的防护装置或活动体丢失或难以复原。

(4)当活动联锁式防护装置出现丧失安全功能的故障时,应使被其“抑制”的危险机器功能不可能执行或停止执行,装置失效不得导致意外启动。

(5)可调式防护装置的可调或活动部分调整件,在特定操作期间保持固定、自锁状态,不得因为机器振动而移位或脱落。

(6)在要求通过防护装置观察机器运行的场合,宜提供大小合适开口的观察孔或观察窗。

(7)防护装置的开口要求,见表 1-1。

(能防选最大,不能防选最小) 

1

7.保护装置

1

 2)安全防护装置的选择原则

1
2023年大展教育安全工程师课程详情
课程模块 班型 学员对象 包含课程内容 资料类别 费用
考前冲刺专题课 启航精讲全科班 基础入门 录播课:备考导学班+教材精讲班
直播班:入门直播班(公共科)
1.基础学习计划
2.思维导图
880
巧练刷题全科班 基础+刷题 录播课:备考导学班+教材精讲班+习题解析班
直播课:考点特训班(公共科)+阶段测试班(公共科)+入门直播班(公共科)
1.基础学习计划
2.思维导图
1280
拔高冲刺全科班 基础+刷题+考前冲刺 录播课:备考导学班+教材精讲班+考点强化班+习题解析班
直播课:入门直播班(公共科)+考点特训班(公共科)+阶段测试班(公共科)+考前密训班+模考点题班+应试技巧班
1.案例分析通用模板
2.提升强化5套卷
3.易错易考300题
4.真题汇编
5.考前模拟卷
6.考前划书
1580
通关保障套餐 VIP班 甄选组合课程,适于基础薄弱,自主学习性较弱,需老师系统讲解的学员 录播课:备考导学班+教材精讲班+考点强化班+习题解析班
直播课:入门直播班(公共科)+考前密训班+应试技巧班
1.案例分析通用模板
2.提升强化5套卷
3.易错易考300题
4.真题汇编
5.考前模拟卷
6.考前划书
1680
钻石VIP班全科
(畅学四个考期)
适合无基础、自制力差,初次报考、想要系统学习方案和深入辅导的学员 录播课:备考导学班+教材精讲班+考点强化班+习题解析班
直播课:入门直播班(公共科)+考点特训班(公共科)+阶段测试班(公共科)+考前密训班+模考点题班+应试技巧班
1.案例分析通用模板
2.提升强化5套卷
3.易错易考300题
4.真题汇编
5.考前模拟卷
6.考前划书
2580
企业密训班 精讲+冲刺 集团单位 考前3-4个月  教材精讲班
考前半个月   考点冲刺班
1、课程方案
2、合作协议
3、密训内部资料
协议价

 

安全工程师

大展培训学校微信公众号二唯码

关注《大展培训学校》公众号,获取最新建筑界最新动态

大展建造人才微信公众号二唯码

关注《大展建筑人才网》公众号,获取最新招聘、求职信息