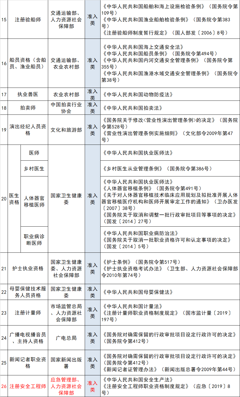
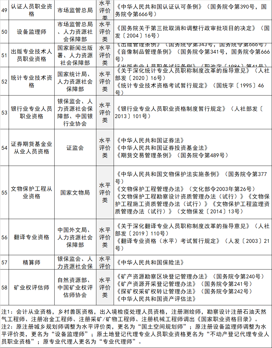
关于对《国家职业资格目录(专业技术人员职业资格)》进行公示的公告
为贯彻落实国务院“放管服”改革要求,结合近年来国务院有关部门职责调整、行政审批事项改革等情况,拟对2017年公布的《国家职业资格目录》专业技术人员职业资格部分进行调整。调整后,拟列入专业技术人员职业资格58项,其中,准入类31项,水平评价类27项。现将调整后的《国家职业资格目录(专业技术人员职业资格)》予以公示,公示期7天。如有意见建议,请于2021年1月19日之前将署名意见建议反馈至邮箱zjszhichengchu@163.com。
附件:《国家职业资格目录(专业技术人员职业资格)》
关注《大展培训学校》公众号,获取最新建筑界最新动态
关注《大展建筑人才网》公众号,获取最新招聘、求职信息




